湘西自治州2022年湖南新闻奖报送材料
初评结果公示
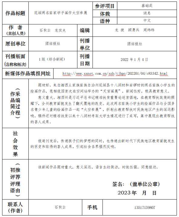
根据湖南省记协有关通知精神,湘西自治州新闻工作者协会组织评委会对全州报送的2022年湖南新闻奖参评作品进行了初评,《花垣两名苗家学子画作太空参展》等28件作品通过初评,现进行公示。
公示日期:2023年3月15日至21日。
公示期间如对初评结果有异议,可以通过电话或书面形式向湘西自治州新闻工作者协会秘书处反映。反映情况要坚持实事求是的原则,以便调查核实。
湘西自治州新闻工作者协会秘书处:0743-8223011。
附件:
1.湖南新闻奖报送作品目录
2.湖南新闻奖参评作品推荐表
湘西自治州新闻工作者协会
2023年3月15日


































