华声在线5月8日讯(记者 邓桂明)5月7日,中共湖南省委教育工作领导小组秘书组印发通知,公布《2024年省级层面涉及中小学校和教师的督查检查评比考核和进校园活动白名单》,明确了2024年省级层面涉及中小学校和教师的督查检查评比考核事项仅3项,进校园活动仅10项。据悉,这是全国首个为中小学校和教师减负的省级白名单。
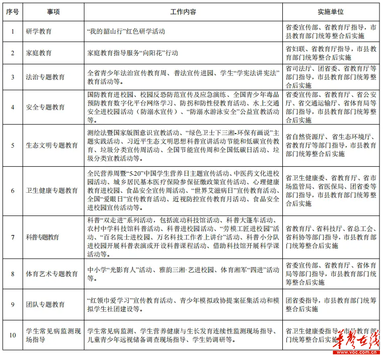
今年,湖南省委教育工委、省教育厅牵头开展了中小学教师减负和社会事务随意进校园问题专项整治工作,对55个省直单位涉及中小学校和教师的督查检查评比考核和各类进校园活动事项进行了清理,共有16个单位申报46个事项。经与省直各单位充分沟通,在厘清教育系统社会职责边界、确保全面完成整治目标的基础上,按保留、整合、取消等方式,将46个事项统筹形成“白名单”中的13个事项在全省范围内开展。其中督查检查评比考核10项,统筹后实施3项;进校园活动36项,统筹后实施10项。
通知要求,各市州要迅速参照省级做法,认真厘清各类社会事务与教育系统职责的边界,进一步排查清理本级并督促县市区排查清理涉及中小学校和教师的各类督查检查评比考核和进校园活动事项,严格标准,严控总量,分级建立白名单并向社会公布。从2025年起,各市州(含所辖县市区)白名单须于每年春季学期开学前报送省教育厅,报送要求另行通知。
各市州党委教育工作领导小组和省直各单位要认真履行属地主体责任和行业主管责任,严格落实年初计划、审批报备和清单管理制度,严禁白名单以外的事项进入校园。根据党中央、国务院和省委省政府重大部署,确需开展的临时性工作任务,须严格履行相关审批报备程序,且不得突破当年计划总量。
各市州教育行政部门要科学统筹、严格把关、加强整合,会同有关部门合理安排各类教育教学活动与进校园专题教育,与学科教学、班团队会、综合实践活动、校园文化建设等学校日常教育和管理工作有机融合,提高专题教育质量。坚决防止一定时间内活动内容、人员、频次过于集中给教师造成不合理负担,坚决杜绝滥用应用程序和工作群组、打卡、接龙、做题、拍照、简报等重留痕轻实效的形式主义。不得对参与率、完成率、活跃度等指标情况进行排名通报和评价考核。
通知指出,各地要将落实白名单情况纳入市县人民政府履行教育职责评价等督导评估的重要内容,进一步完善监测、举报、核查、问责、通报等机制,不得将各类社会事务进校园工作情况与学校考核、干部教师评优评先和绩效考核挂钩。省教育厅将通过“教师负担码上报”平台和教师负担监督举报电话对各地、各单位工作落实情况加强跟踪,确保各项工作要求落地落实。
附:2024年省级层面涉及中小学校和教师的督查检查评比考核和进校园活动白名单
一、涉及中小学校和教师督查检查评比考核事项白名单

二、涉及中小学校和教师进校园活动事项白名单查评比考核事项白名单

